PingCAP MetricsTool
等所有 监控全是打开状态, 并渲染出图像后, 按照步骤 就可以导出 json 文件了
tidb5-PD_2023-08-11T03_35_07.555Z.json (151.7 KB)
我的集群版本是5.0.4不知道能不能行。
另外,是否要导出问题时间的mertics?
是否要导出问题时间的mertics?
–》 是的
我的集群版本是5.0.4不知道能不能行。
–〉 我记忆里 v5 已经可以了(我好像还用过), 可以 grafana --version, 如果满足这个要求就可以
应该还是操作问题
./grafana-server -v
Version 7.5.7 (commit: 91de51771c, branch: HEAD)
这次看起来有数据了
PD_2023-08-11T05_16_51.700Z.json (4.3 MB)
大佬有发现什么问题么。有遇到这个问题了
抱歉, 我只会在某一段时间看 TUG 的帖子, 有时候回消息会出现不及时的情况
现象 :
从 store region score 看, PD 已经识别到 tikv-24 有很高的 score 了, 按理说会往下降低;
但是这个时间段, region score 还在涨, 说明磁盘空间使用在涨, 不像是 PD 的主动行为
region size 很低, 说明这上面的真实数据少(reigon 少), 而且还在进一步减少
region count 很低, 而且还在进一步减少
半个小时时间 磁盘可用空间骤降
分析:
v5 egion-score-formula-version 应该已经用 v2 了吧, 可以确定下 --》 专栏 - PD 如何调度 Region | TiDB 社区
从 v2 的大致公式算(高版本公式有改), 其实无论 v1 还是 v2 其中主要参考的都是磁盘空间
v2 更高版本还会参考写入情况, v5.0.4 应该还没有这个功能
从现象上看, 更符合之前老师们的分析, 日志占用或者其他应用有消耗这部分空间
从 metrics 看, 还是有磁盘使用不正常的情况, 可以 diff 一下 正常 tikv 和 这个 tikv 数据目录下各路径下的占用差异, 缩小范围
但是不知道现在是否还能从监控上看到同样的现象, 如果不能, 可以在关键路径上加 crontab du -sh, 到时候再追溯
感谢答疑。

3.不会有其他应用占用磁盘。
机器上专用的机器,单实例tikv节点独占一台机器。日志清理过tikv日志,还是持续增长。
如果能确定是 tikv 日志的影响原因的话, 估计就要分析下为什么这个 tikv 与其他 tikv 相比打印过多日志了.
是什么日志 tikv.log? rocksdb log? or 其他?
基本确定是 日志 的话, workaround 就删吧
如果是不重要日志, crontab 脚本 tick 占用量, 删也行, 就是有点粗暴
收到,我看下
如果某些数据区域特别热点,可能会导致某个节点的磁盘使用率较高。您可以考虑优化查询以减少热点访问,或者通过调整 TiKV 的 region split 策略来分散热点数据。
其余日志清理后,磁盘都是db目录占用
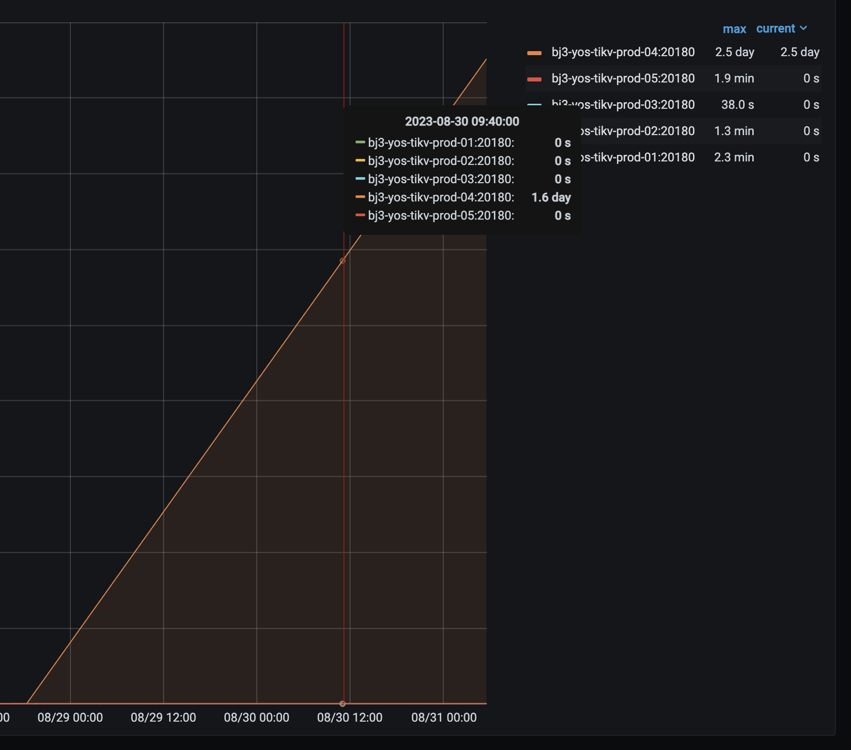
图3的tikv-26、tikv-09 节点的 Oldest snapshots duration非常大;同时磁盘空间占用到达90%
SHOW GLOBAL VARIABLES LIKE ‘%tidb_gc_life_time%’;
gc时间保存多长时间?
在空闲时间对这两个tikv进行一下compact试一下
现在关闭了 set global enable_gc=0;
手动compact会出现磁盘增长么,现在磁盘空间90%了
https://docs.pingcap.com/zh/tidb/stable/tikv-control#手动-compact-单个-tikv-的数据
啥意思,你们关闭了gc?SELECT *FROM mysql.tidb;看一下
| tikv_gc_leader_lease | 20230830-15:42:45 +0800 | Current GC worker leader lease. (DO NOT EDIT) |
| tikv_gc_run_interval | 10m0s | GC run interval, at least 10m, in Go format. |
| tikv_gc_life_time | 8h | All versions within life time will not be collected by GC, at least 10m, in Go format. |
| tikv_gc_last_run_time | 20230829-21:57:45 +0800 | The time when last GC starts. (DO NOT EDIT) |
| tikv_gc_safe_point | 20230829-10:31:45 +0800 | All versions after safe point can be accessed. (DO NOT EDIT) |
| tikv_gc_auto_concurrency | true | Let TiDB pick the concurrency automatically. If set false, tikv_gc_concurrency will be used |
| tikv_gc_scan_lock_mode | legacy | Mode of scanning locks, "physical" or "legacy" |
| tikv_gc_mode | distributed | Mode of GC, "central" or "distributed" |
| tikv_gc_enable | false | |
+--------------------------+---------------------------------------------------------------------------------------------------------+---------------------------------------------------------------------------------------------+
其他集群也存在这种情况:snapshot 保留很长时间。把磁盘打爆了
不是,为啥关gc啊,你关了磁盘可不占用多吗?
肯定是和GC有关系,GC关闭后,由于TiKV是基于LSM树来实现的,每次数据变更都是只会追加,并不会就地更新/删除。所以TiDB的数据只会增长,永远不会删除,如果数据变化非常快(不管是UPDATE/INSERT/DELETE),都会导致空间增长很快,一直不能释放
不过你做备份的目的是?5.0还不支持PITR增量备份,如果想做集群迁移,最好是分批拆分迁移,多搭建几个TiCDC来同步。