比较看好OceanBase/TiDB/GaussDB
1 个赞
比较看好tidb
Hana怎么可能属于NewSQL,最多算个内存数据库;并且加资源只能在一台上加,难用得一B
比较看好tidb
混的好要么是有钱,要么人缘好,要么有硬关系 ![]()
1 个赞
仔细一看,这不是臭名昭著的某人嘛;
搬这个还不如搬徐老的图 ![]()
比较看好tidb
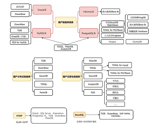
上图!
把oceanbase 归到mysql系或者oracle系并不合适,只不过是兼容了mysql、oracle的特点
2 个赞
比较看好tidb
哈哈!这么说的话…你知道他的故事?在业界混的这么差么?
这人之前在数据库圈里都臭了,到处抄袭;最后被PG分会怼了才认怂,最近看又开始卖课了 ![]()
到处都有TiDB的身影啊。
嗯,之前是有PG的课程,最近主页没了!主页也下架了好几周时间,最早是搞巡检脚本的!
看看啊
前段时间,pg群里都是这个事
oceanbase作为一个分布式数据库,为了市场兼容了存储过程,对于那些有大量存储过程的应用想平迁还是有一定的吸引力。
想说明什么呢?

