【你有用 Deepseek 做过数据库选型参考吗?】
有用过
【你问的问题是】
我们现在用的是sqlserver数据库,如果要做国产化替代请问怎么选择
【准确率如何?】
分析的还算比较有道理
【回答截图】
给一下参考可以,真正得从实际出发
【你有用 Deepseek 做过数据库选型参考吗?】
有
【你问的问题是】
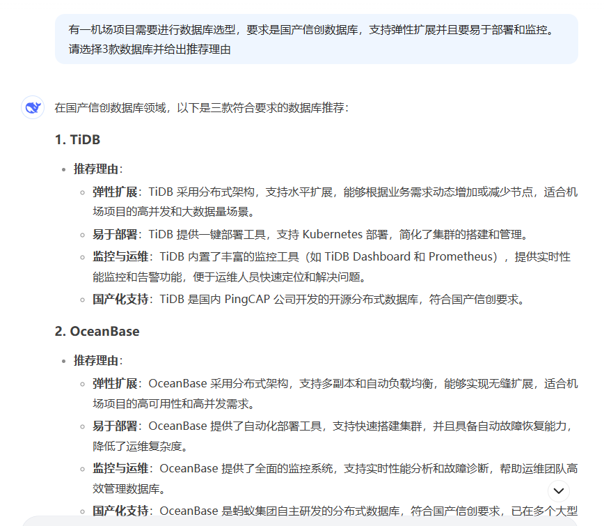
有一机场项目需要进行数据库选型,要求是国产信创数据库,支持弹性扩展并且要易于部署和监控。请选择3款数据库并给出推荐理由
【准确率如何?】
不错
并没有,不是很相信ai的输出,编的内容太多
作为工具还是比较不错的。突然就火了,之前战狼,现在只要被臭国制裁,广大人民就热烈推崇
没有用过DS,不过我对未来面向AI的应用中数据有自己一些想法。
简单来说数据要以最符合逻辑的形式存储,简单来说
- 维度数据按照 文档形式(MongoDB)
- 事件数据按照 表格形式(MySQL,TiDB)
- 维度与维度关系按照 图形式的关系(Neo4j)
- 特征与特征 按照向量的形式
这种形式同时也是最符合AI的语料。
当然这种形式面临分布式和一致性等的问题。
搞笑的还是认真的
有,感觉还不错。第一个就是tidb,具体如下:
嗯,用户问的是在众多分布式关系型数据库中如何做选型,需要考虑哪些方面,以及推荐哪一款数据库。让我先看看搜索结果里的信息。
首先,网页1提到选型需要综合考虑多个因素,但具体内容好像被截断了,可能没什么有用信息。网页2详细分析了业务需求,包括安全可控、多活容灾、提升业务承载能力、高可用和架构转型,这些都是重要的考量点。网页3列举了一些常见的分布式关系型数据库,比如Google Cloud Spanner、MySQL Cluster、Amazon Aurora等,还提到了要考虑数据量、访问负载、可伸缩性等因素。网页4讨论了选型策略,建议根据业务场景收敛到几种类型,选择2-3款产品避免厂商绑定,还要关注传统功能支持、分布式特性、运维管理能力和成本。网页5主要是阿里云的产品介绍,可能对推荐部分有帮助。网页6从技术角度分点,比如分库分表、读写分离、弹性扩缩容等,这些是技术特性需要考虑的。网页7和网页10详细介绍了国产数据库,比如OceanBase、TiDB、GaussDB等,并给出了选型建议。网页8对比了主流数据库,包括Oracle、SQL Server等,但用户的问题可能更关注分布式关系型。网页9提到Aerospike新增ACID事务,但它是NoSQL的,可能不相关。网页10的选型指南从稳定可靠、安全性、兼容性等八个方面分析,对选型因素有帮助。
接下来,需要把这些信息整合起来。选型因素方面,网页2提到的业务需求如安全可控、高可用、多活容灾很重要。网页4和网页10提到的技术特性如弹性扩缩容、分布式事务、分库分表规则等也是关键。运维管理能力和成本在网页4、5、7中都有涉及。兼容性和迁移成本在网页7和10中被强调。国产化需求在网页7和10中特别提到,可能用户需要考虑这一点。
推荐部分的话,网页3和网页7列举了多个数据库,比如TiDB、OceanBase、PolarDB、GaussDB、GoldenDB等。需要结合他们的特点和适用场景。例如,TiDB适合HTAP,OceanBase适合金融场景,PolarDB兼容性好,GaussDB高安全,GoldenDB在金融领域应用多。根据不同的业务需求推荐不同的数据库,比如金融行业可能更看重高可用和强一致性,选OceanBase或GoldenDB;需要云原生和弹性扩展的可以考虑PolarDB或TiDB。
另外,网页7和10提到的国产数据库选型因素需要重点考虑,特别是安全可控和自主率。网页4建议收敛到几种类型,避免技术栈分散,这点在推荐时也要注意,可能建议企业根据场景选择2-3款产品。
可能遗漏的点:网页6提到的分布式锁、主键生成等,但可能属于技术细节,选型时需要作为技术特性的一部分考虑。网页9的Aerospike虽然新增ACID事务,但属于NoSQL,可能不推荐给需要关系型的用户。
总结下来,选型需要从业务需求、技术特性、运维成本、国产化等方面综合考虑,推荐时根据具体场景匹配数据库特点。
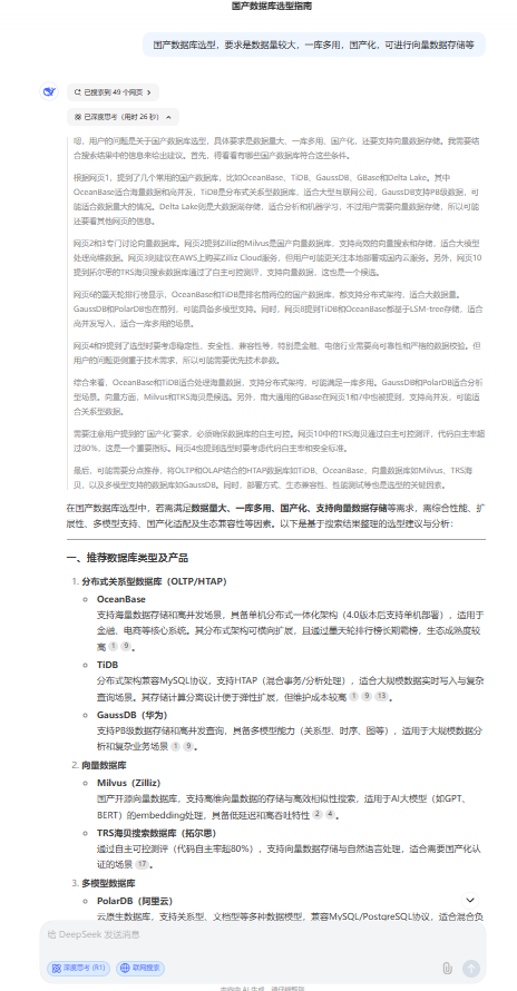
在分布式关系型数据库选型时,需综合业务需求、技术特性、运维成本、兼容性等多方面因素。以下从选型依据、推荐数据库及具体场景适配三个维度进行详细分析:
一、选型核心依据
业务需求分析
高可用与容灾能力:需支持多数据中心容灾(如RPO=0、RTO<30秒)、故障自动切换、数据强一致性等特性,尤其适用于金融、电信等高敏感行业28。
水平扩展性:需支持弹性扩缩容、数据分片(如哈希、范围分片)及热点数据均衡,以应对数据量和并发量的快速增长73。
性能要求:需通过基准测试(如TPC-C、TPC-H)评估事务吞吐量(TPS)、查询响应时间等指标,确保满足高并发OLTP或混合负载(HTAP)场景12。
安全可控:需符合国家信息安全标准(如等保2.0),代码自主率高,避免技术后门风险,优先选择国产数据库以适配政策要求812。
技术特性评估
分布式事务支持:需支持XA强一致或最终一致性事务,如TiDB的乐观锁机制、GoldenDB的二阶段提交优化78。
兼容性:需兼容现有SQL标准(如MySQL、Oracle语法),降低迁移成本,例如PolarDB和TiDB高度兼容MySQL生态38。
运维复杂度:需具备自动化运维工具(如在线数据迁移、监控告警)和容错能力,降低DBA负担46。
成本与生态适配
总体拥有成本(TCO):包括许可证费用、硬件资源、运维人力及迁移成本。云原生数据库(如PolarDB、Aurora)按需付费模式更灵活36。
生态整合:需适配现有中间件(如Kafka、Flink)、开发框架(如MyBatis)及BI工具,避免技术栈碎片化128。
二、主流分布式关系型数据库推荐
根据技术特性与适用场景,以下为综合推荐(按场景分类):
数据库 核心优势 适用场景
TiDB 开源HTAP架构,兼容MySQL,支持水平扩展与实时分析,适合混合负载场景38。 电商、物联网、实时分析
OceanBase 金融级高可用(三地五中心容灾),TPC-C性能领先,强一致性事务,适合核心交易系统812。 银行、保险、证券
PolarDB 云原生架构(存储计算分离),弹性扩展,100%兼容MySQL/PostgreSQL,成本优化68。 云上中大型企业、高并发OLTP
GaussDB 华为自研,高安全(CC EAL4+认证),支持AI-Native优化,适配政企与工业互联网812。 政府、能源、智能制造
GoldenDB 金融级分布式事务,支持多活容灾与在线扩容,中信银行等金融客户验证8。 金融核心系统、高可用OLTP
三、选型策略建议
收敛技术栈:根据企业业务类型(如交易型、分析型)收敛至2-3款数据库,避免技术碎片化。例如,金融行业可聚焦OceanBase与GoldenDB48。
分阶段验证:
PoC测试:模拟高并发、故障恢复等场景,验证性能与稳定性12。
灰度迁移:优先在非核心系统试用,逐步验证兼容性与运维流程6。
长期规划:
关注厂商技术路线(如开源支持、云原生演进)及社区活跃度,确保技术可持续性812。
结合混合云趋势,选择支持多云部署的数据库(如TiDB Cloud、PolarDB分布式版)36。
总结
分布式关系型数据库选型需以业务需求为核心,综合技术特性、成本及政策合规性。对于国产化替代场景,建议优先选择OceanBase、TiDB等成熟产品;若需云原生弹性扩展,PolarDB或Aurora更具优势。最终选型应通过实际业务压力测试与迁移验证,确保长期稳定运行。
【你有用 Deepseek 做过数据库选型参考吗?】
没有,没有使用场景
【你问的问题是】
无
【准确率如何?】
【回答截图】
【你有用 Deepseek 做过数据库选型参考吗?】
目前没有,没有项目驱动,后期可能会有考虑
【你问的问题是】
无
【准确率如何?】
【回答截图】














