黄东旭解析 TiDB 的核心优势
1545
2023-03-30
表达式是承载 SQL 大部分逻辑的一个重要部分。SQL 中的表达式和编程语言中的表达式并没有差异。表达式可以大致分为函数、常量、列引用。如 select a + 1 from table中的 a + 1是一个表达式,其中 +是函数,1是常量,a是列引用。
在 SQL 中,表达式会归属在不同的算子里执行,以 select a+b from tests.t where c > 0为例,大家可以从下图看到不同的表达式归属在哪些算子里。

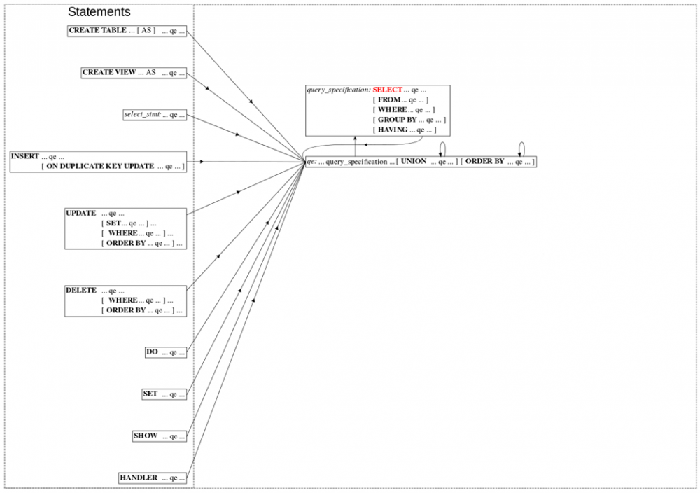
表达式在 SQL 中如何划分出来,并且归属在哪些算子里,是由一套语法规则决定的。下图是 MySQL 8.0 Parser 的语法规则简图,里面大号粗体的是算子标识符,后面跟着的小号字段是归属这个算子的表达式。

在了解了什么是表达式之后,我们来了解一下表达式在 TiFlash 里执行的情况。
在 TiDB HTAP 的体系里,TiFlash 的表达式是由 TiDB 下推给 TiFlash 执行的。首先我们来回顾下 TiDB 计算下推 TiFlash 的流程。

TiDB 接收 MySQL Client 发送的 SQL,经由 Parser 和 Optimizer 解析成算子,在之后将算子下推到 TiFlash 里执行。与此同时,算子内部的表达式也会跟随一起下推到 TiFlash 里执行。
如下图所示,如果某个算子带有 TiFlash 不支持的函数,就会导致一连串的算子都无法下推到 TiFlash 里执行。算子内部的表达式都可以下推执行,是算子下推的必要条件。

在算子和表达式下推到 TiFlash 后,TiFlash 会用向量化执行引擎来执行这些算子和表达式。在谈到 TiFlash 的向量化执行引擎之前,我们先来讲一下执行引擎的一个经典模型 Volcano Model。

Volcano Model 源自 1994 年的论文 Volcano-An Extensible and Parallel Query Evaluation System。Volcano Model 将 SQL 分解为若干个独立的 Operator,Operator 串联成一棵 Operator Tree。
如上图所示,从最源头的 Table Scan Operator 开始,一行一行地读取数据,Operator 处理后,传给上游 Operator。最终 Operator Tree 一行一行地输出结果。
下面是对 Operator 接口的一个简单的伪代码描述。
struct Operator{Row next(){
Row row = child.next();
.... return row;
}
}Volcano Model 提供了一个非常简洁的执行模型,在工程上也非常容易实现。但是 Volcano Model 在现代编译器和硬件下运行得慢。在后续几年了诞生了对 Volcano Model 的两个改进方案,Codegen 和 Vectorized。TiFlash 就是使用的 Vectorized 即向量化执行。
向量化执行与 Volcano Model 基本一致,区别在于 Block by Block。

Block 是若干 Row 组合在一起的数据块,Block 内部按 Column 保存数据。
这样设计的好处有几个:
虚函数调用的开销会被减小为 1 / (Block Size)。Volcano Model 中的 Operator 和表达式通常都是用多态来实现的,在其中就会引入虚函数调用。每次 Operator Tree 和内部的表达式被调用就是一系列的虚函数调用,在数据量大的情况下,虚函数开销甚至会成为一个不可忽视的点。Block by Block 可以让 Operator Tree 和内部的表达式的一次调用处理多行而不是一行数据,从而均摊了虚函数开销。
Cache Friendly。把会被连续处理的数据放在一个数据块里,提高在 Cache 上的空间局部性。
除了向量化执行外,TiFlash 在表达式执行上还有一套独立的执行体系 ExpressionActions,不同于 TiDB 源自 Volcano Model 的 ExpressionTree。
这两个表达式体系在逻辑语意上是一致的,仅仅在执行过程上有差别。

如上图所示,同样的表达式在 TiDB 和 TiFlash 里会分别在不同的表达式体系里执行。
接下来以 (a + b) * (a + b)为例子来讲述一下两个表达式体系执行的差异。
首先从 TiDB ExpressionTree讲起。(a + b) * (a + b)会被分解成一棵 Expression Tree,每一个 Expression 都是一个节点。从 Column Expression 和 Literal Expression 开始读取数据,遍历整棵 Expression Tree,最终得出表达式结果。
如下图所示,沿着图中的箭头方向,就可以从 Input 计算得出 (a + b) * (a + b)的结果 Output。

在图中大家可以发现 (a + b)这个子树出现了两次,也就意味着 (a + b)本身执行了两次,那么可不可以复用 (a + b)的计算结果,如下图所示连线?哪怕这样就不是一棵树了。

事实上是可以的,这也是 TiFlash ExpressionActions的设计初衷: 中间计算结果复用。

在 TiFlash ExpressionActions下,中间计算的临时结果会作为 Column 会被写到 Block 里,同时我们会通过 Column Name 获取 Block 中对应的 Column。
如上图所示,沿右图箭头方向遍历 Expression Action,即可得出 (a + b) * (a + b)的计算结果。可以看到,同样是 (a + b) * (a + b),TiFlash ExpressionActions里的 (a + b)只计算了一次。
下面是 ExpressionActions的执行分解图,从左到右。大家可以对照一下分解图,大概了解一下 ExpressionActions 的执行过程。

接下来我们深入一下代码,从代码层面来了解一下 ExpressionActions究竟做了些什么。
class ExpressionActions{public: void execute(Block & block) const
{ for (const auto & action : actions)
action.execute(action);
} void add(const ExpressionAction & action); void finalize(const Names & output_columns);private:
std::vector<ExpressionAction> actions;
}以上是 ExpressionActions接口的简化代码。有三个主要方法:
execute
对 ExpressionAction::execute的包装。用于执行表达式。
add
用于外部组装出一个 ExpressionActions。
ExpressionActions会维护一个 Sample Block,在 Add Action 的过程中 Sample Block 会不断更新,模拟实际 Block 的变化情况。
在 Add 的过程中,重复的 Action 会被跳过。重复 Action 的判断条件是,该 Action 的执行结果是否已经出现在 Sample Block 里了。

finalize
分析 Block 内的 Column 引用情况,在合适的位置插入 Remove Action 来移除无用的 Column。
在 Column 引用数归 0 的时候,就会插入对应 Column 的 Remove Action。
下图是 (a + b) * (a + b)的引用数分析和 Remove Action 插入情况。

ExpressionAction是 ExpressionActions内部的执行单元。
struct ExpressionAction
{
Type type;
… void execute(Block & block) const
{ switch (type)
{ case: APPLY_FUNCTION:
… case: REMOVE_COLUMN:
… case: ADD_COLUMN:
…
}
}
}ExpressionAction有不同的 Type 用于对 Block 进行不同的处理
REMOVE_COLUMN
即前文所讲的 Remove Action
ADD_COLUMN
ADD_COLUMN会在 Block 中插入一个 Column。对于 Literal,插入的会是 ColumnConst,即常量 Column。
block.insert({added_column->cloneResized(block.rows()), result_type, result_name});
用于执行 Literal Expression,在 Block 插入一个 Const Column。

APPLY_FUNCTION
APPLY_FUNCTION会读取 Block 中的 Argument Columns 传给 IFunction做计算。计算出结果 Column 后,插入到 Block 中。
用于执行 Function Expression,由 ExpressionAction持有的 IFunction执行

Column Expression 没有对应的 Action Type,直接执行 Block::getPositionByName获取 Column 在 Block 里的下标。但是从 TiDB 获得的 Column Expression 计算得出的并不是 Column 在 Block 中的 Column Name,而是 Column 在 TiDB Schema 中的下标。所以 TiFlash 会维护 TiDB Schema (std::vector<String>) 来桥接 TiDB Column Index 和 TiFlash Column Name,如下图所示。

当 ExpressionAction的 Type 为 APPLY_FUNCTION时,ExpressionAction内部会持有 IFunction。 对 ExpressionAction::execute的调用都会转发给 IFunction执行。IFunction是 TiFlash 向量化标量函数的基类。

首先我们从函数在 TiFlash 中的编译讲起。tipb是 TiDB 与 TiFlash 之间的序列化协议,下图的 tipb::Expr等同是 TiDB 里的 Expression。
对于传入的一个 tipb::Expr,首先分门别类,按照 Column,Literal,Function 分别处理。
如果是 Function,首先处理 Function 的所有参数。参数本身也是 tipb::Expr,所以也会按照对应的 tipb::Expr处理流程处理。在处理完 Function 的所有参数后,就可以去构建 IFunction本身,然后塞入 ExpressionAction,返回处理结果。

TiDB 对函数的标识是 tipb::ScalarFuncSig,而 TiFlash 使用 Function Name 作为函数的标识。在 TiFlash 里,我们会用映射表的形式将 tipb::ScalarFuncSig映射成 Function Name。再根据 Function Name 找到对应的 TiFlash Function Builder。

对于窗口函数、聚合函数、distinct 聚合函数、标量函数都有各自的映射表。
const std::unordered_map<tipb::ExprType, String> window_func_map({
{tipb::ExprType::Rank, "rank"},
...
});const std::unordered_map<tipb::ExprType, String> agg_func_map({
{tipb::ExprType::Count, "count"},
...
});const std::unordered_map<tipb::ExprType, String> distinct_agg_func_map({
{tipb::ExprType::Count, "countDistinct"},
...
});const std::unordered_map<tipb::ScalarFuncSig, String> scalar_func_map({
{tipb::ScalarFuncSig::CastIntAsInt, "tidb_cast"},
...
});拿到 Function Name 之后,我们就可以去找到 Function 对应的 Function Builder 去 Build 出 IFunction实现。TiFlash 有两类 Function Builder: Default Function Builder 和 Special Function Builder。前者是用于处理大多数 Function,后者处理某些特殊情况。

String DAGExpressionAnalyzerHelper::buildFunction(
DAGExpressionAnalyzer * analyzer, const tipb::Expr & expr, const ExpressionActionsPtr & actions){ const String & func_name = getFunctionName(expr); if (function_builder_map.count(func_name) != 0)
{ return function_builder_map[func_name](analyzer, expr, actions);
} else
{ return buildDefaultFunction(analyzer, expr, actions);
}
}Default Function Builder 的处理本身很简单,就是先处理所有的函数入参,然后调用 applyFunction生成对应的 IFunction实现。
String DAGExpressionAnalyzerHelper::buildDefaultFunction(
DAGExpressionAnalyzer * analyzer, const tipb::Expr & expr, const ExpressionActionsPtr & actions){ const String & func_name = getFunctionName(expr);
Names argument_names; for (const auto & child : expr.children())
{
String name = analyzer->getActions(child, actions);
argument_names.push_back(name);
} return analyzer->applyFunction(func_name, argument_names, actions, getCollatorFromExpr(expr));
}对某些函数,有些特殊处理,这时就会使用到 Special Function Builder。
特殊处理的 Function Builder 会放在表里,遇到对应的函数,会转发过来。
下面是一些函数的特殊处理映射。
FunctionBuilderMap DAGExpressionAnalyzerHelper::function_builder_map(
{...
{"ifNull", DAGExpressionAnalyzerHelper::buildIfNullFunction},
{"multiIf", DAGExpressionAnalyzerHelper::buildMultiIfFunction},
...
{"bitAnd", DAGExpressionAnalyzerHelper::buildBitwiseFunction},
{"bitOr", DAGExpressionAnalyzerHelper::buildBitwiseFunction},
{"bitXor", DAGExpressionAnalyzerHelper::buildBitwiseFunction},
{"bitNot", DAGExpressionAnalyzerHelper::buildBitwiseFunction},
{"bitShiftLeft", DAGExpressionAnalyzerHelper::buildBitwiseFunction},
{"bitShiftRight", DAGExpressionAnalyzerHelper::buildBitwiseFunction},
...
});一个特殊的处理的情况是复用函数实现。某些函数可以由另一个函数来代理执行,比如 leftUTF8(str,len) = substrUTF8(str,1,len)。如果让 substrUTF8来代理执行 leftUTF8,那么就可以省掉 leftUTF8本身的开发实现工作。下面是 leftUTF8(str,len) = substrUTF8(str,1,len)的代理实现代码。为 substrUTF8生成第二个参数 1后,将 leftUTF8的两个参数传入 substrUTF8,substrUTF8就可以代理 leftUTF8执行。
String DAGExpressionAnalyzerHelper::buildLeftUTF8Function(
DAGExpressionAnalyzer * analyzer, const tipb::Expr & expr, const ExpressionActionsPtr & actions){ const String & func_name = "substringUTF8";
Names argument_names; // the first parameter: str
String str = analyzer->getActions(expr.children()[0], actions, false);
argument_names.push_back(str); // the second parameter: const(1)
auto const_one = constructInt64LiteralTiExpr(1); auto col_const_one = analyzer->getActions(const_one, actions, false);
argument_names.push_back(col_const_one); // the third parameter: len
String name = analyzer->getActions(expr.children()[1], actions, false);
argument_names.push_back(name); return analyzer->applyFunction(func_name, argument_names, actions, getCollatorFromExpr(expr));
}接下来我们来看一下 IFunction本身的接口。
class IFunction{public: virtual String getName() const = 0; virtual DataTypePtr getReturnTypeImpl(const DataTypes & /*arguments*/) const; virtual void executeImpl(Block & block, const ColumnNumbers & arguments, size_t result) const;
};IFunction有三个主要方法
getName: 返回 Function 的 Name,Name 是作为 TiFlash 向量化函数的唯一标识来使用。
getReturnTypeImpl: 负责做向量化函数的类型推导,因为输入参数数据类型的变化可能会导致输出数据类型变化。
executeImpl: 负责向量化函数的执行逻辑,这也是一个向量化函数的主体部分。一个 TiFlash 向量化函数够不够"向量化",够不够快也就看这里了。
接下来以 jsonLength(string)为例子,讲一下向量化函数的执行
从 Block 中获取 Json Column
创建同等大小的 Json Length Column
Foreach Json Column,获取每一个行的 Json
调用 GetJsonLength(Json)获取 Json Length,将结果插入 Json Length Column 中的对应位置。
将 Json Length Column 插入到 Block 中,完成单次计算

void executeImpl(Block & block, const ColumnNumbers & arguments, size_t result) const override{ // 1. 获取 json column,json column 本身是 String 类型,所以 json column 用的是 ColumnString 这个 column 实现
const ColumnPtr column = block.getByPosition(arguments[0]).column; if (const auto * col = checkAndGetColumn<ColumnString>(column.get()))
{ // 2.创建 json len column, json len 本身是 UInt64 类型,用的是 ColumnUInt64 这个 column 实现
auto col_res = ColumnUInt64::create(); typename ColumnUInt64::Container & vec_col_res = col_res->getData();
{ // 3. 遍历 json column,ColumnString 提供了一些裸操作内部 string 的方法,可以提高效率
const auto & data = col->getChars(); const auto & offsets = col->getOffsets(); const size_t size = offsets.size();
vec_col_res.resize(size);
ColumnString::Offset prev_offset = 0; for (size_t i = 0; i < size; ++i)
{ // 4. 调用 GetJsonLength,计算出 json 的 length,插入到 json len column 中。
std::string_view sv(reinterpret_cast<const char *>(&data[prev_offset]), offsets[i] - prev_offset - 1);
vec_col_res[i] = GetJsonLength(sv);
prev_offset = offsets[i];
}
} // 5. 将 json len column 插入到 Block 中,完成单次计算。
block.getByPosition(result).column = std::move(col_res);
} else
throw Exception(fmt::format("Illegal column {} of argument of function {}", column->getName(), getName()), ErrorCodes::ILLEGAL_COLUMN);
}前段时间 TiFlash 有个社区活动,号召大家来参与 TiFlash 函数下推的工作。
聚合函数不同于标量函数的点在于输入 m 行数据输出 n 行数据,且有 m >= n。

所以聚合函数不会使用 ExpressionActions和 IFunction,而是有独立的执行体系。
聚合函数本身由 Aggregate算子来执行,Aggregate算子负责管理聚合函数的执行步骤,执行并发度等等。
Aggregate算子的执行有两部分
前者 ExpressionActions用于执行标量函数的部分。
后者 Aggregator用于执行聚合函数的部分
如下图所示,对于 select max(a+b),ExpressionActions执行 a+b,Aggregator执行 max。

下面详细来说一说 Aggregator是如何执行聚合函数的。
首先 Aggregator会多线程从 Input 读取 Block,调用 executeOnBlock写入 Thread Local AggregatedDataVariants。AggregatedDataVariants内部会保存当前线程的部分聚合计算结果。
在 executeOnBlock阶段完成后,Aggregator会调用 mergeAndConvertBlocks将多个 AggregatedDataVariants合并成一个,输出最终聚合的结果给 Output 。

Aggregator::executeOnBlock会对每一个 Key 都会创建一个 Aggregate Data。 输入的 Row 会根据 Key 找到对应的 Aggregate Data, 调用 IAggregateFunction::add,更新 Agg Function 保存在 Aggregate Data 里的聚合结果。 如下图所示,Row1 和 Row4 经由 Aggregate Function 计算后,更新 Key1 保存的 Aggregate Data;Row2 经由 Aggregate Function 计算后,更新 Key2 保存的 Aggregate Data;Row3 和 Row5 经由 Aggregate Function 计算后,更新 Key3 保存的 Aggregate Data。

在 executeOnBlock完成后,每个线程都会有一个独立的 Aggregate Data。
在 mergeAndConvertBlocks阶段会把其他 Aggregate Data 都合并到 Aggregate Data0 上面
IAggregateFunction::merge用于执行把所有线程计算的部分聚合结果聚合成一个最终聚合结果。
如下图所示,Aggregate Data 在合并的时候,同一个 Key 的数据会合并到一起,与其他 Key 互不干扰。

IAggregateFunction是聚合函数的实现基类。接下来我们来看一下 IAggregateFunction本身的接口。
class IAggregateFunction{public: String getName() const = 0; DataTypePtr getReturnType() const = 0; void add(AggregateDataPtr __restrict place, const IColumn ** arg_columns, size_t row_num, Arena * arena) const = 0; void merge(AggregateDataPtr __restrict place, ConstAggregateDataPtr rhs, Arena * arena) const = 0; void insertResultInto(ConstAggregateDataPtr __restrict place, IColumn & to, Arena * arena) const = 0;
};add用于计算聚合结果并更新到 place上
merge用于将 rhs里的聚合结果合并到 place
insertResultInto用于将 place里保存的聚合结果输出成 Block
接下来我们以 Sum 这个聚合函数为例子来看一下聚合函数的执行过程。
template <typename T>using AggregateFunctionSumSimple =
AggregateFunctionSum<T, typename NearestFieldType<T>::Type, AggregateFunctionSumData<typename NearestFieldType<T>::Type>>;template <typename T, typename TResult, typename Data>class AggregateFunctionSum final : public IAggregateFunctionDataHelper<Data, AggregateFunctionSum<T, TResult, Data>>
{public: void add(AggregateDataPtr __restrict place, const IColumn ** columns, size_t row_num, Arena *) const override
{ this->data(place).add(column.getData()[row_num]);
} void merge(AggregateDataPtr __restrict place, ConstAggregateDataPtr rhs, Arena *) const override
{ this->data(place).merge(this->data(rhs));
}
};template <typename T>struct AggregateFunctionSumData{
T sum{}; template <typename U> void add(U value) { AggregateFunctionSumAddImpl<T>::add(sum, value); } void merge(const AggregateFunctionSumData & rhs) { AggregateFunctionSumAddImpl<T>::add(sum, rhs.sum); }
}template <typename T>struct AggregateFunctionSumAddImpl{ static void NO_SANITIZE_UNDEFINED ALWAYS_INLINE add(T & lhs, const T & rhs) { lhs += rhs; }
};实际的 Sum 实现带有很多优化,这里选择最简化的实现
对于 Sum,AggregateData 的实现是 AggregateFunctionSumData,内部维护一个 T Sum保存聚合结果
对于 Sum,add和 merge都是执行 += 操作。
下图是对 Sum 执行过程的一个简化描述图。
add阶段,Aggregator会从 Input 读取数据,执行 sum += input,更新 Aggregate Data 里的聚合结果。在 add完成后,会执行 sum0 += sum1和 sum0 += sum2,将聚合结果合并成一个。最终输出 sum0作为最终结果。

版权声明:本文内容由网络用户投稿,版权归原作者所有,本站不拥有其著作权,亦不承担相应法律责任。如果您发现本站中有涉嫌抄袭或描述失实的内容,请联系小编 edito_r@163.com 处理,核实后本网站将在24小时内删除侵权内容。