PCTA学习笔记

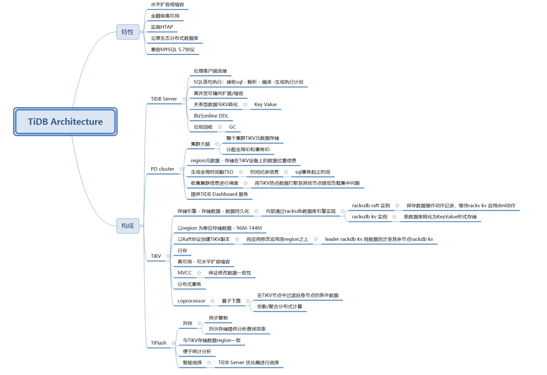
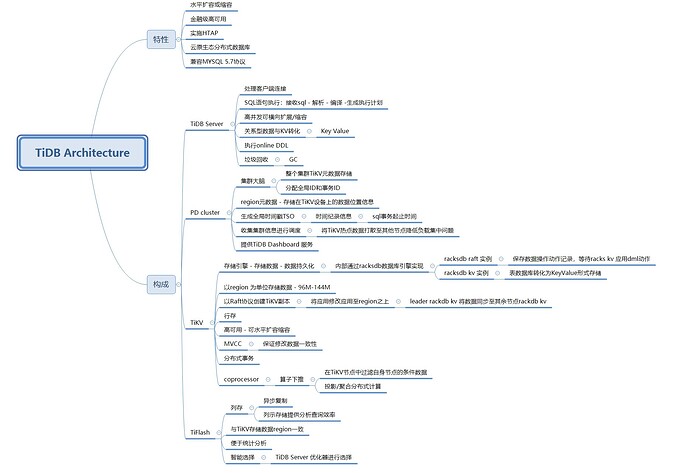
TiDB 数据库核心原理与架构(101)Lesson 01 TiDB 数据库架构概述

Lesson 02 TiDB Server

Lesson 03 TiKV





Lesson 04 Placement Driver


Lesson 05 TiDB 数据库 SQL 执行流程

Lesson 06 TiDB 数据库 HTAP 概述

Lesson 07 TiFlash

Lesson 08 TiDB 6.0 新特性

1 个赞

来个总结~

总结的不错,能把原文档发出来就更完美了