郑旭东石家庄
(Ti D Ber Xh Hfy Sc H)
1
【 TiDB 使用环境】
生产环境
【 TiDB 版本】
7.5.1
【复现路径】
未做任何操作
【遇到的问题:问题现象及影响】
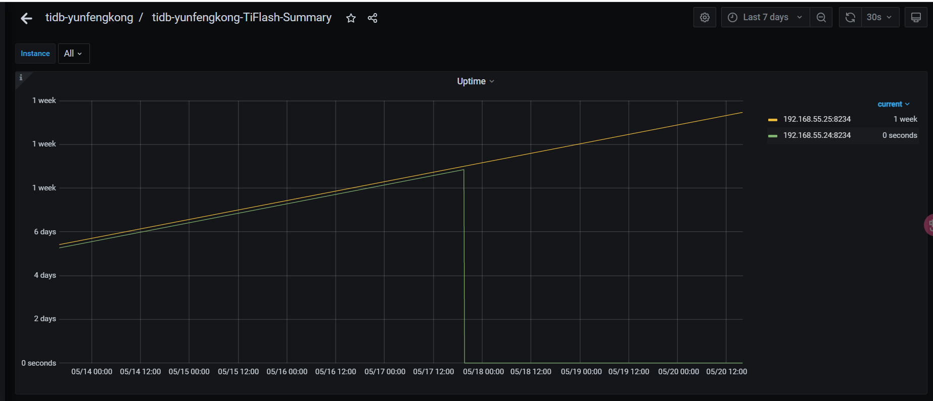
接到预警提醒TiFlash出现下线情况,经检查 该服务器 tiflash进程在运行中 ,通过telnet操作可以进入。端口可用。
请问各位大佬,该如何分析错误原因, 如何让其正常启动 ,谢谢 。
【资源配置】
部署了两个FLAHS节点。其中一个down了 。
【附件:截图/日志/监控】
tiflash_error_0519.log (81.4 KB)
郑旭东石家庄
(Ti D Ber Xh Hfy Sc H)
2
/flash/tidb-data/tiflash-9000/metadata/db_161619/t_124444.sql这个文件不存在?你看下这个目录和文件的状态正常吗?
郑旭东石家庄
(Ti D Ber Xh Hfy Sc H)
5
这个目录存在,里面有很多sql文件,但是没有提示的文件,此错误在其他日期也出现过 。非个例
lemonade010
(Ti D Ber Sd Dr Zqk O)
9
感觉还是和这条日志有关,
你看看17号的系统日志,看看有什么报错,感觉19号启动没起来,17号才是运行中down的
郑旭东石家庄
(Ti D Ber Xh Hfy Sc H)
11
错误日志中最多的就是 类似 /flash/tidb-data/tiflash-9000/metadata/db_161619/t_124444.sql 文件不存在 ,
具体日志在上面提供了
tiflash强烈建议不要和其他节点混合部署,tiflash对应资源的需求量非常大,很容易和其他节点产生资源争用。
郑旭东石家庄
(Ti D Ber Xh Hfy Sc H)
14
而且通过资源监测,除了内存使用达到了 80%左右,CPU和磁盘资源都很富裕
我是人间不清醒
(唐强)
15
1、tiflash还是不要混部署,对性能要求高;
2、下架tiflash后副本数是多少。建议先取消加速
ALTER TABLE xxx SET TIFLASH REPLICA 0;
ALTER TABLE xxx SET TIFLASH REPLICA 1;
你的系统日志里面是这个 SIGSEGV 信号,可能是内存原因导致的 kill。
郑旭东石家庄
(Ti D Ber Xh Hfy Sc H)
18
现在内存可用为 29G ,如何让TIFLASH 重启 ?
我是人间不清醒
(唐强)
20
SELECT * FROM information_schema.tiflash_replica 查查现在你的副本数。
你这个是混合部署的吗?就是关机加内存不能操作是吧。那就加swap进去,先看看能不能把tiflash拉起来,如果能拉机器,那就是内存不够了。