【TiDBer 唠嗑茶话会 143】TiDB v8.4.0 发版啦!聊聊你有哪些场景需要用到这些新特性!

:tada: v8.4.0 发版啦!大家期待的功能陆续实现~ :raised_hands: 分区表全局索引 GA、支持向量搜索功能、实例级执行计划缓存、TiProxy 流量捕获和回放、Runaway Queries 支持更多触发条件,并能够切换资源组…

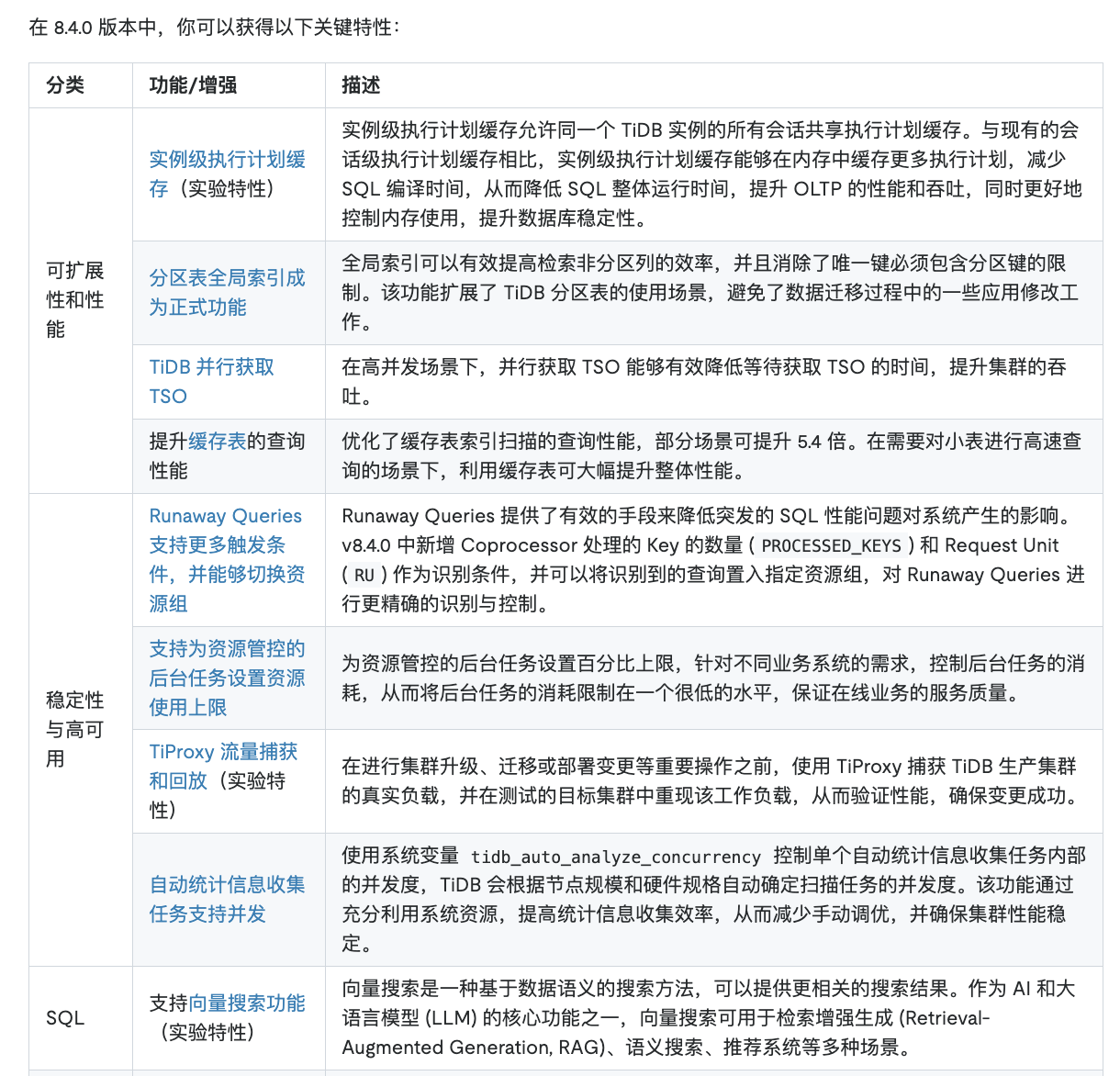
更多功能,请看 TiDB v8.4 Release Notes👉 https://docs.pingcap.com/zh/tidb/v8.4/release-8.4.0

:orange_heart: 感谢社区版主 @ShawnYan 老师对 TiDB v8.4 新版本特性的整理:

本期话题:

TiDB v8.4.0 发版啦!聊聊你有哪些场景需要用到这些新特性!

参与奖励:

留言参与讨论,获得 30 积分&经验值!

活动时间:

2024.11.15 -2024.11.22

4 个赞

向量搜索搭配Langchain使用?

目前还在挂任务手工执行统计信息收集 :joy:

自动统计信息收集任务支持并发

Runaway query 这个功能应该是我最想用的,管理失控的 SQL

全局索引和统计收集并发挺有用的

实例级 执行计划缓存

收集统计信息并发

1 个赞

执行计划缓存

分区表全局索引

在内存表中显示 TiKV 和 TiDB 的 CPU 时间,可以快速诊断高消耗的SQL。
https://docs.pingcap.com/zh/tidb/v8.4/information-schema-processlist

tiproxy 流量回放这个听起来很高级,有时间了解了解怎么实现的。

TiDB并行获取TSO,分区表全局索引成为正式功能和自动统计信息收集任务支持并发

那必须分区表全局索引

实例级执行计划缓存!!!

分区表全局索引 GA和实例级执行计划缓存,对数据库来说,性能有时比较重要

并发收集统计信息,很实用。

TiProxy 流量捕获和回放,这个特性升级前非常有用!

自动并发统计信息

分区表全局索引,这个可以哦!!!!!!