MySQL 国产化迁移 | TiDB vs MySQL 最全介绍、对比、迁移材料

本合集旨在给大家提供一些 TiDB vs MySQL 的选型参考,将持续更新,也欢迎大家补充 & 评论区讨论自己的选型看法!

TiDB 相关文档介绍:

TiDB vs MySQL 的一些技术对比

TiDB vs MySQL:选择 TiDB 的理由,听听社区小伙伴们怎么说!

下载资料:

从 MySQL 到 TiDB:金融、互联网、零售等企业选择 TiDB 的理由(一).pdf (2.4 MB)

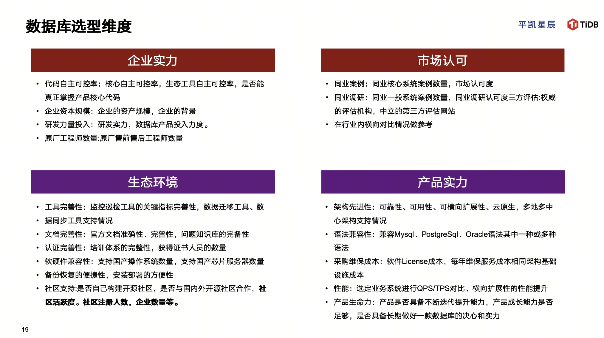
【社区智慧合集】数据库选型维度有哪些?

下载资料:

企业数据库选型关键维度与实战经验(一).pdf (3.4 MB)

TiDB vs MySQL 系列 Meetup 【PPT 下载 & 活动回顾】

上手体验 TiDB

30+ 精选实验,从容灾、高可用、可扩展性、数据迁移、向量功能、零宕机在线升级、高可用、SQL 调优到应用构建等等,都可以在 Lab 上感受到 TiDB 的魅力!还可以利用 TiDB.AI 工具辅助你的学习。

:point_right: 点击 labs.pingcap.com 开始体验吧!开启 TiDB 的探索之旅!

5 个赞

国产数据库还得tidb

国产数据很强。

学习~

Tidb社区智慧

TiDB 优秀

感谢老师分享

满满干货,感谢老师分享

国产数据非常棒

哇塞,太感谢分享啦🙏!这份【TiDB 社区智慧合集】简直是及时雨,对于像我这种一直纠结在TiDB和MySQL之间,想深入了解它们差异与迁移方法的人来说,真的是超级实用。感觉收藏了一份宝藏,期待社区能有更多这样干货满满的分享👍!

3 个赞

满满干货,感谢老师分享

还得是你

感谢分享。。。。

1 个赞

学习下~tidb 学习资料很丰富,学到了很多知识。

1 个赞

:+1::+1::+1:
Cool