活动背景
为贯彻落实国家信息技术应用创新发展战略,推动卫生健康行业信息技术创新与应用水平提升,加强医疗单位数据库技术骨干人才培养,助力医疗信息化高质量发展,北京信创工委会卫生健康行业信创工作组联合国内领先数据库厂商举办“医疗行业信息骨干能力提升培训(数据库方向)”。本次培训旨在为全国范围内各级医疗机构培养和输送掌握核心数据库技术的优秀人才,平凯星辰将作为承办单位之一组织其中 8 月 2 日、9 日的 TiDB 主题讲解与培训。学员通过考试将获得平凯星辰认证 TiDB 数据库专员(简称 PCTA)证书。
活动参与流程
培训日程安排 & 大纲:
- 8 月 2 日 09:00-12:00
- 数据库发展历史
- 分布式关系型数据的发展历程
- TiDB 数据库总体架构
- TiDB 适用场景和典型案例
- 8 月 2 日 14:00-17:00
- TIDB 不同组件实现架构介绍
- 数据库语句执行原理介绍
- 8 月 9 日 09:00-12:00
- 数据库Schema设计,TiFlash以及HTAP介绍
- 数据库搭建部署,基本配置,基本运维
- 8 月 9 日 14:00-17:00
- 数据库备份恢复策略
- 考试重点难点讲解
直播链接
本次培训相关安排如下:
- 8 月 2 日(周六)9:00-12:00,14:00-17:00。会议链接(腾讯会议):加入会议
- 8 月 9 日(周六)9:00-12:00,14:00-17:00,会议链接(腾讯会议):加入会议
请大家提前下载腾讯会议 APP 或桌面端软件。
考试时间及流程安排
考试时间:2025 年 8 月 10 日 00:00 至 2025 年 9 月 10 日 23:59 任意时间(看自己的时间安排)
考试通过将会颁发平凯数据库认证 TiDB 数据库专员(PCTA 证书)。
如何报名考试?
Step 1:完成表单填写:TiDB PCTA 考试资格积分发放申请 - PingCAP Community Form ,等待积分发放(积分将在工作日下午18点发放至您的 TiDB 社区账户)
Step 2:积分到账后,到积分兑换中心兑换专场考试码⬇️
ps. 兑换码可以在个人中心>积分兑换>兑换记录里查看
Step 3:前往专场考试页面进行报名并参加考试(需用到 Step 2 兑换的券码):https://learn.pingcap.cn/learner/exam-market/detail/2010163
- 报名时间:2025 年 8 月 9 日 20:00 - 2025 年 9 月 10 日 23:49
- 参加考试时间:2025 年 8 月 10 日 00:00 至 2025 年 9 月 10 日 23:59 看自己的时间安排选一个合适的时间段进行考试
- 考试时长:80 分钟
Step 4:通过考试的小伙伴可以等待证书发放啦
考完可以当场出分,证书会在考试结束后一周内发放
考前注意事项
- 考试前请先完成实名认证:在 https://learn.pingcap.cn 平台首页右上角点击用户头像->个人设置->左侧选择账户信息->点击右下角“去账户中心修改”->“姓名”处填写真实姓名->点击更新信息(注意:是修改“姓名”,不用修改“用户名”)
- 提前体验考试: https://learn.pingcap.cn/learner/exam-market/detail/120005
- 考试中如遇任何问题,请在微信群反馈您的问题
如何备考?
为帮助大家更顺利通过考试,我们还准备了配套线上课程:
- 《101-TiDB 数据库核心原理与架构》
- 课程链接:https://learn.pingcap.cn/learner/course/1290025
大家可结合培训内容自主学习,强化知识点掌握~
温馨提示:PCTA 的考试范围并不局限于某一课程,但是学习推荐的课程会帮助你更好地了解 TiDB & 更好地进行备考哦!
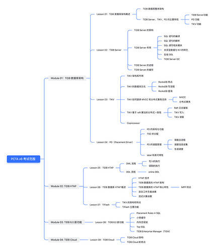
- 考试范围:
-
TiDBer 们的 PCTA 备考攻略:
-
来自 @Hi70KG 的 PCTA 考试分享:【经验分享】2022年01月13日PCTA考试分享
-
来自 @Thedeep 的经验分享: 【经验分享】2023年1月PCTA & 2月PCTP考试分享
-
来自 @msx-yzu 的 PCTA 个人学习笔记分享: 【资料分享】PCTA 认证考试个人学习笔记
-
来自 @魔人逗逗 的 TiDB知识点梳理 (PCTA 笔记分享): 博客 - TiDB知识点梳理 (PCTA 笔记分享) | TiDB 社区
-
来自 @Jellybean 的备考经验和笔记资料: 博客 - 【v6 认证】PCTA/PCTP/PCSD 我的备考经验 | TiDB 社区 、 【资料下载】分享助我考过了v6 PCTA、PCTP、PCSD的笔记资料
-
拓展学习材料
TiDB 环境搭建指引:
安装包分别有 Amd 环境和 Arm 环境,每个环境都会包含两种安装包,根据自己的环境下载对应的Server和Toolkit 安装包即可安装包分类:
- Server 服务安装包
- Toolkit 工具安装包
下载链接:
- Amd 服务下载包:wget -c https://download.pingcap.org/tidb-community-server-v8.5.2-linux-amd64.tar.gz
- Amd 工具下载包:wget -c https://download.pingcap.org/tidb-community-toolkit-v8.5.2-linux-amd64.tar.gz
- Arm 服务下载包:wget -c https://download.pingcap.org/tidb-community-server-v8.5.2-linux-arm64.tar.gz
- Arm 环境工具下载包wget -c https://download.pingcap.org/tidb-community-toolkit-v8.5.2-linux-arm64.tar.gz
环境搭建参考文档: - 软硬件环境需求:https://docs.pingcap.com/zh/tidb/stable/hardware-and-software-requirements/
- TiDB 环境与系统配置检查:https://docs.pingcap.com/zh/tidb/stable/check-before-deployment/
- TiUP 部署 TiDB 集群:https://docs.pingcap.com/zh/tidb/stable/production-deployment-using-tiup/




