【TiDB 使用环境】生产环境
【TiDB 版本】v 6.5.5
【操作系统】UnionTech 20
【部署方式】
【集群数据量】
【集群节点数】
【问题复现路径】做过哪些操作出现的问题
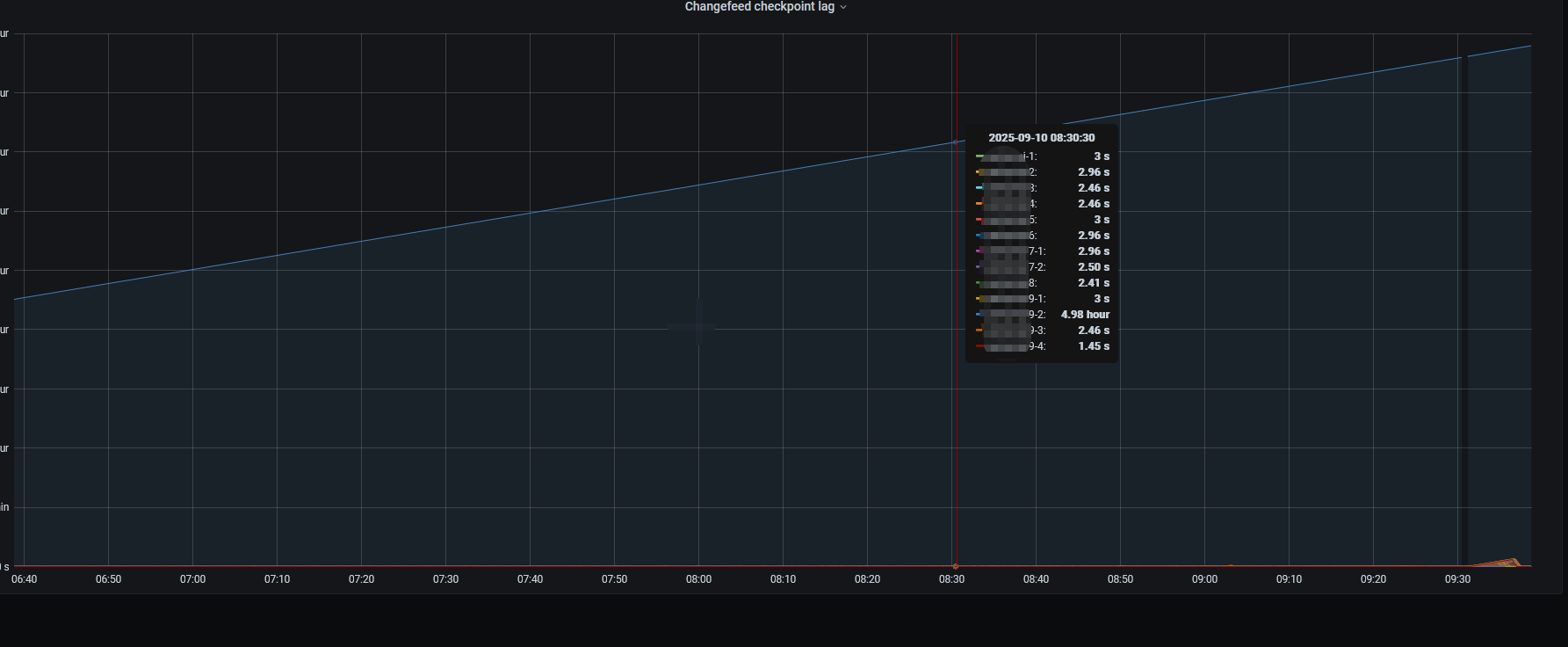
【遇到的问题:问题现象及影响】
【资源配置】进入到 TiDB Dashboard -集群信息 (Cluster Info) -主机(Hosts) 截图此页面
【复制黏贴 ERROR 报错的日志】
[2025/09/10 09:31:57.446 +08:00] [INFO] [replication_manager.go:635] [“schedulerv3: slow table”] [namespace=default] [changefeed=xxxxx-9-2] [tableID=87194] [tableStatus=] [checkpointTs=460704012171476997] [resolvedTs=460704012171476997] [checkpointLag=5h59m41.90929966s]
[2025/09/10 09:31:57.446 +08:00] [INFO] [replication_manager.go:635] [“schedulerv3: slow table”] [namespace=default] [changefeed=xxxxx-9-2] [tableID=55303] [tableStatus=] [checkpointTs=460704012171476997] [resolvedTs=460704012171476997] [checkpointLag=5h59m41.90929966s]
[2025/09/10 09:31:57.446 +08:00] [INFO] [replication_manager.go:635] [“schedulerv3: slow table”] [namespace=default] [changefeed=xxxxx-9-2] [tableID=52723] [tableStatus=] [checkpointTs=460704012171476997] [resolvedTs=460704012171476997] [checkpointLag=5h59m41.90929966s]
[2025/09/10 09:31:57.446 +08:00] [INFO] [replication_manager.go:635] [“schedulerv3: slow table”] [namespace=default] [changefeed=xxxxx-9-2] [tableID=55363] [tableStatus=] [checkpointTs=460704012171476997] [resolvedTs=460704012171476997] [checkpointLag=5h59m41.90929966s]
[2025/09/10 09:32:57.498 +08:00] [INFO] [replication_manager.go:635] [“schedulerv3: slow table”] [namespace=default] [changefeed=xxxxx-9-2] [tableID=87194] [tableStatus=] [checkpointTs=460704012171476997] [resolvedTs=460704012171476997] [checkpointLag=6h0m42.00110468s]
[2025/09/10 09:32:57.498 +08:00] [INFO] [replication_manager.go:635] [“schedulerv3: slow table”] [namespace=default] [changefeed=xxxxx-9-2] [tableID=55303] [tableStatus=] [checkpointTs=460704012171476997] [resolvedTs=460704012171476997] [checkpointLag=6h0m42.00110468s]
[2025/09/10 09:32:57.498 +08:00] [INFO] [replication_manager.go:635] [“schedulerv3: slow table”] [namespace=default] [changefeed=xxxxx-9-2] [tableID=52723] [tableStatus=] [checkpointTs=460704012171476997] [resolvedTs=460704012171476997] [checkpointLag=6h0m42.00110468s]
[2025/09/10 09:32:57.498 +08:00] [INFO] [replication_manager.go:635] [“schedulerv3: slow table”] [namespace=default] [changefeed=xxxxx-9-2] [tableID=55363] [tableStatus=] [checkpointTs=460704012171476997] [resolvedTs=460704012171476997] [checkpointLag=6h0m42.00110468s]
[2025/09/10 09:33:57.547 +08:00] [INFO] [replication_manager.go:635] [“schedulerv3: slow table”] [namespace=default] [changefeed=xxxxx-9-2] [tableID=87194] [tableStatus=] [checkpointTs=460704012171476997] [resolvedTs=460704012171476997] [checkpointLag=6h1m42.050682396s]
[2025/09/10 09:33:57.547 +08:00] [INFO] [replication_manager.go:635] [“schedulerv3: slow table”] [namespace=default] [changefeed=xxxxx-9-2] [tableID=55303] [tableStatus=] [checkpointTs=460704012171476997] [resolvedTs=460704012171476997] [checkpointLag=6h1m42.050682396s]
[2025/09/10 09:33:57.547 +08:00] [INFO] [replication_manager.go:635] [“schedulerv3: slow table”] [namespace=default] [changefeed=xxxxx-9-2] [tableID=52723] [tableStatus=] [checkpointTs=460704012171476997] [resolvedTs=460704012171476997] [checkpointLag=6h1m42.050682396s]
[2025/09/10 09:33:57.547 +08:00] [INFO] [replication_manager.go:635] [“schedulerv3: slow table”] [namespace=default] [changefeed=xxxxx-9-2] [tableID=55363] [tableStatus=] [checkpointTs=460704012171476997] [resolvedTs=460704012171476997] [checkpointLag=6h1m42.050682396s]
【其他附件:截图/日志/监控】
