2020/7/4 下午 15:00-16:00,来自京东数科的高级 MySQL DBA,2020 年度 TiDB MVA 田朋老师 @田帅萌7 为大家带来了 TiDB 运维基础介绍的直播,分享了 TiDB 理论基础、日常运维、生态工具和注意事项等内容。直播中通过大量演示带大家更直观地了解了一些运维操作。
安利时间
安利 1:TiDB "大事报”
安利 2:TiDB DBA 14 天追“剧”打卡系列活动
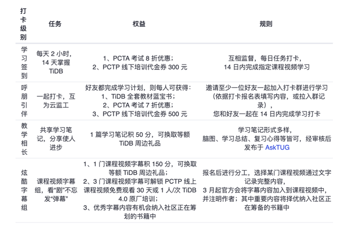
对于想了解 TiDB 的同学可以参加 TiDB 官方组织的 TiDB DBA 14 天追“剧”打卡系列活动。该活动面向零基础 TiDB 爱好者,通过为期 2 周的有节奏的大卡学习,将学习到 TiDB 架构原理、安装部署、周边工具等基础知识,完成任务的同学还将收获 PCTA 考试折扣、PCTP 线下培训代金券、TiDB 精美周边等惊喜大礼。
感兴趣的小伙伴可以扫描下方二维码报名活动👇
最后附上本次直播分享的回顾:
-
PPT 及演示视频:链接:https://pan.baidu.com/s/1w-mU7pdvq6C2KnxhyWDu-Q 密码:hb74












