2月14日
有社区的 TiDBer 反馈到,
有以下用户出现刷帖&水贴 情况,
严重干扰想提问和回答问题的同学~
由于社区是提倡互助解决问题,
所以当下我并没有及时警告,而是想着在观察观察,兴许也是个热心的 TiDBer。
2月15日
刷屏现象又再次出现,随即,我便给了个警告提醒,
2月16日
再次私信,且说明的相关问题,
依然持续。
就水贴问题我与版主们和社区的活跃 TiDBer 再次沟通,
定下来了 【管理员 SOP】关于“多次灌水刷积分”的处理规范。
想着尝试看下是否可行~
2月17日
私信无效,我并对此进行“禁言七天”
2月24日
这2天又开始出现两位如出一辙的 “薅积分”小能手
@TiDBer_4oMELAVl
@TiDBer_L3dm6WTj
比如在下面的这个问题中:
该问题中,可以看到相关问题用户已经解决,但是他们这几个账号依然不看提,
随意回复(发布没有任何参考建议,且混乱用户解决问题视角的“水贴内容”)
在看到他们个人主页中,可以看到:
互赞
@TiDBer_NtDbUm7p 2月10日开始在社区活跃,14号开始点赞,10 天共送出400个赞
@TiDBer_4oMELAVl 加入6天,送出 156 个赞
@TiDBer_L3dm6WTj 加入6天,送出 159 个赞
随便一条回复,两个齐齐点赞
在积分规则中写明:如果发现利用 BUG 或其他手段获取积分,管理员有权对该会员的积分进行处理。
处罚通告:
@TiDBer_NtDbUm7p
@TiDBer_4oMELAVl
@TiDBer_L3dm6WTj
经查明,鉴于多次沟通无效,3个账号存在刷分行为,且3个账号为同一个 IP 账号,
现处理:永久禁言,清空经验值&积分
如想解封,请手写保证书发到邮件:huangmanshen@pingcap.com
现征集大家对此类行为,我们按照以下流程处罚是否合理?
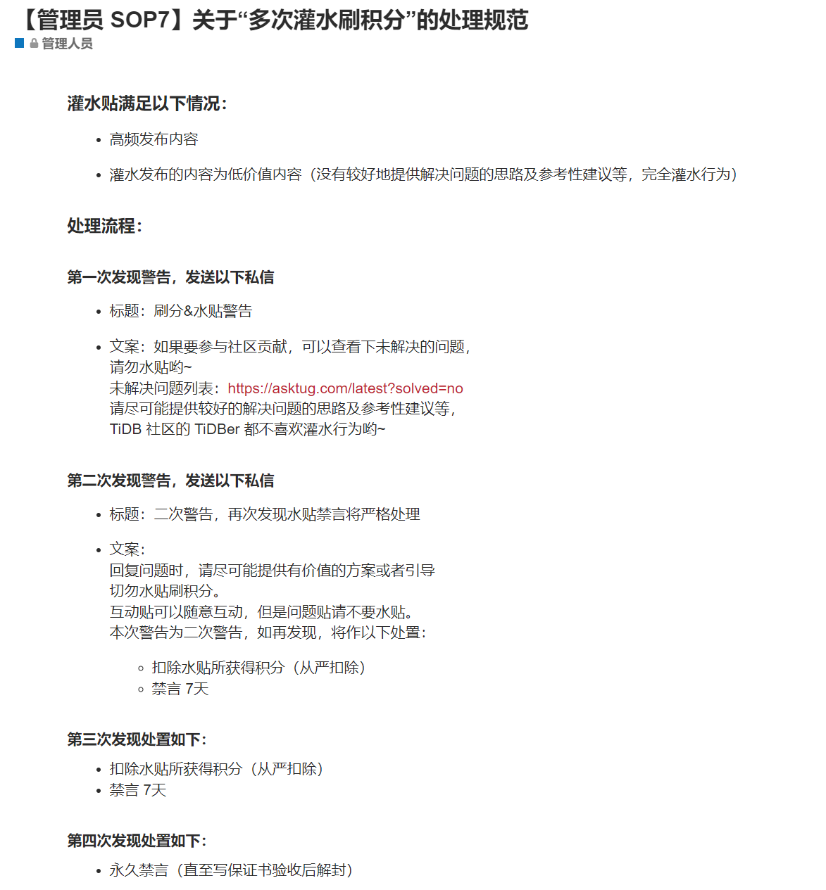
灌水&刷分贴满足以下情况:
- 高频发布内容
- 灌水发布的内容为低价值内容(没有较好地提供解决问题的思路及参考性建议等,完全灌水行为)
- 互赞、互收藏
处理流程:
第一次发现警告
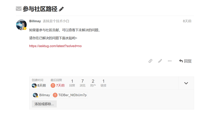
- 标题:刷分&水贴警告
- 文案:如果要参与社区贡献,可以查看下未解决的问题,
请勿水贴哟~
未解决问题列表:TiDB 的问答社区 - TiDB 社区
请尽可能提供较好的解决问题的思路及参考性建议等,
TiDB 社区的 TiDBer 都不喜欢灌水行为哟~
第二次发现警告,发送以下私信
- 标题:二次警告,再次发现水贴禁言将严格处理
- 文案:
回复问题时,请尽可能提供有价值的方案或者引导
切勿水贴刷积分。
互动贴可以随意互动,但是问题贴请不要水贴。
本次警告为二次警告,如再发现,将作以下处置:- 扣除水贴所获得积分(从严扣除)
- 禁言 7天
第三次发现处置如下:
- 扣除水贴所获得积分(从严扣除)
- 禁言 7天
第四次发现处置如下:
- 永久禁言(直至写保证书验收后解封)
先就本问题征集大家建议~
处罚投票:
- 合情合理
- 处罚太重了
- 处罚太轻了
处罚名单:
第一组:
@TiDBer_NtDbUm7p
@TiDBer_4oMELAVl
@TiDBer_L3dm6WTj
第二组:
@jlc4521183
@TiDBer_u3l1hNrT
两个账号同一 ip,在4月14日至5月4号期间,@TiDBer_u3l1hNrT 水贴刷了非常多低质的回复,@jlc4521183 负责点赞和收藏,一共收藏了 @TiDBer_u3l1hNrT 账号145个回复,为该账号送出了 144个爱心。
一切从严处罚,扣除两个账号所有经验值、积分,永久禁言。
第三组:
@TiDBer_RdhDgy1K
@yangchao909
两个账号同一 ip,为同一人,在4月14日至5月19号期间,@yangchao909 水贴刷了非常多低质的回复,
@TiDBer_RdhDgy1K 负责点赞和收藏,一共收藏了 @yangchao909 账号89个回复,为该账号送出了 59个爱心。
一切从严处罚,扣除两个账号所有经验值、积分,永久禁言。










