304 性能调优、305 故障排除 课程终于来啦!
自从把 304 、305 课程更新到 PingCAP Education 官网 后,
无数次被问,课程什么时候上线呢?
怎么样才能获得内测资格呢?
正确的课程打开方式来咯!
现在我们面向 TiDB 社区招募 30 位 304、305 课程内测体验官!
30位:不包含免申请获得内测权限人群。
先听听小编来介绍介绍一下两门课程吧!
课程介绍
-
304. TiDB 性能调优
-
适合对象:Developer、DBA
-
课程介绍:在 TiDB 性能调优课程中,您将学习了解 TiDB 性能优化原则、SQL 优化、性能监控、调优工具和性能优化最佳实践,在系统参数配置、架构组件、读写流程、SQL 性能等方面可以根据实际环境需求进行性能优化。
-
-
305 TiDB 故障排除
-
适应对象:DBA
-
课程介绍:在 TiDB 故障排除课程中,您将掌握 TiDB 数据库的故障定位诊断、复杂 SQL 语句分析、常见热点问题和读写性能问题。并根据 TiDB 集群常见问题分析理解故障排除的基本流程和解决思路。
-
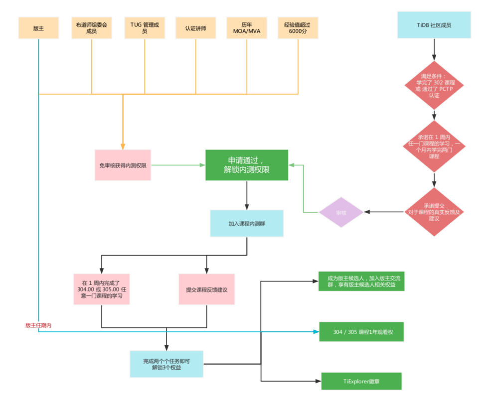
申请流程
点击可查看大图
免审核获得内测权限人群
- 社区版主(不包含候选人)
- 布道师组委会成员
- TUG 管理成员
- PingCAP 认证讲师
- MOA/MVA
- 经验值超过 6000分
免审核获得内测权限的社区小伙伴直接 点击入口完成开通观看权限信息登记。
社区内测招募要求(同时满足三者)
- 学完了 302 课程 或 通过了 PCTP 认证
- 承诺在 1 周内完成 304.00 或 305.00 任意一门课程的学习
- 承诺提交对于课程的真实反馈及建议
版主可提名 2 名内测人员,提名人员符合要求直接通过。
完成两项任务:
- 在 1 周内完成了 304 或 305 任意一门课程的学习
- 提交课程反馈建议
完成任务并验收审核完成之后可解锁以下权益:
- 授予 TiExplorer 徽章
- 成为版主候选人,加入版主交流群,享有版主候选人相关权益(参加版主群 交流、参加每月一期与产研大佬面对面交流的版主交流会)
- 304 / 305 课程 1 年内免费观看权
目前 304、305 课程短时间内暂时不对外免费开放,如果你心动了,那赶紧来申请吧!
申请通道
点击链接完成报名吧!
报名审核
报名成功后,主动添加官方人员微信号,进行审核。


