Book Rush Reviewer 小组 招募啦!
招募人数:4-5 人
需要做什么?
Book Rush 最终的成果是一本由社区共创的关于 TiDB 6.0 的电子书,主要从用户实际使用 6.0 最新特性的角度出发,帮助潜在用户认识和使用 TiDB 6.0。为了保证最终入选的文章都足够优秀,没有技术错误,特招募电子书 Reviewer 小组。
入审核小组有什么福利?
①社区积分 & 经验值 500 分
②获得 TiDB 6.0 Book Rush Reviewer 荣誉徽章
③在 DevCon 和 Book Rush 电子书前言部分荣誉展示
④PingCAP DevCon 2022 门票
⑤TiDB 6.0 Book Rush Reviewer 特别定制周边
有什么要求?
①愿意牺牲自己一些个人时间(当然,Review 的时候也在学习)
②主动性高一些(不想天天追着你的屁股跑)
Book Rush 活动介绍:
Review 的文章列表
参与 TiDB 6.0 Bookrush 的文章列表:https://tidb.net/blog/tag/6.x-practice
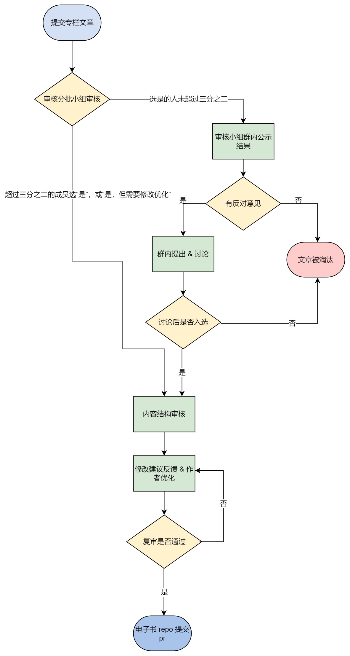
流程
点击可见大图
说明
为了让活动的增加的透明性,Book Rush Reviewer 小组 由社区活跃成员、版主、布道师组委会、MVA MOA 及产研大佬们组成。
报名
在评论区留下#我想报名# ,我们会在 5月24号 公布 Book Rush Reviewer 小组 名单。
