黄东旭解析 TiDB 的核心优势
2773
2023-06-13
本文讲述了数据传输的原理,数据安全包括哪些方面?
OSI模型下两台主机间的数据传输逻辑
一个HTTP协议数据传输过程解析。

数据在5层网络中的传输原理
应用程序的原始数据,调用socket的send接口发送,经过传输层的协议栈会对数据进行封装,添加TCP头,其中TCP头中占用20个字节,TCP三次握手的时候协商数据传输的MSS(最大报文段大小,不包括TCP头)要求数据长度不超过MSS,超过就会分段,其中MSS太大或太小都不合适,太小会照成网络资源浪费,MSS过大,导致数据包可以封装很大,那么在IP传输中分片的可能性就会增大,接受方在处理分片包所消耗的资源和处理时间都会增大,如果分片在传输中还发生了重传,那么其网络开销也会增大,以太网的MSS可以达到1460。
TCP头中的重要信息是源端口和目的端口,其他字段主要用于流控,丢包重传,拥塞控制等相关,详细看TCP协议。
数据段经过网络成再次进行打包,添加IP协议头,网络成规定了最大传输单元MTU,数据按照MTU进行分片,也就是每个分片不能大于MTU,MTU包括IP协议头+TCP协议头+数据,MTU在46~1500字节,默认一般都是1500字节。
IP协议头中的重要信息是源IP地址和目的IP地址。
数据报经过链路层又会经过一层封装,在开头哦添加以太网数据帧头,在结尾以太网数据帧尾。
帧头中包含源MAC地址和目的MAC地址,帧尾是一个32位冗余校验码结尾,用于校验数据传输是否出现损坏。
最后通过网卡发送到传输媒介,经过路由器,交换机等设备达到目标主机。
目标主机网卡接收到数,同样经过链路层拆包,缓存源MAC地址(到时响应过程由用),再经过网络层进行拆包去掉IP头,并且缓存源IP地址,再进行分片重组, 再将数据交给传输层,由传输层进行拆包,去掉TCP头,缓存源端口,并且根据端口号找到对应的绑定socket,通过接口recv返回给应用层序应用数据,应用层会对应用数据进行解析,去掉HTTP头,获取原始数据。
以上阐述了数据再5层网络模型中的数据处理过程,下面我们讲下数据在整个网络中的传输。
组网下网络设备在数据传输中的处理逻辑
ARP协议
地址解析协议,即ARP(Address Resolution Protocol),是根据IP地址获取物理地址的一个TCP/IP协议。主机发送信息时将包含目标IP地址的ARP请求广播到局域网络上的所有主机,并接收返回消息,以此确定目标的物理地址;收到返回消息后将该IP地址和物理地址存入本机ARP缓存中并保留一定时间,下次请求时直接查询ARP缓存以节约资源。
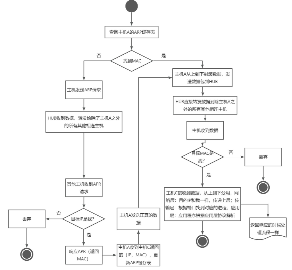
HUB组网
BUB集线器:是物理层的设备,网络传输时直接转发数据,没有MAC缓存表。所以它发送数据时是没有针对性的,而是采用广播的方式发送。

HUB组网

局域网组网
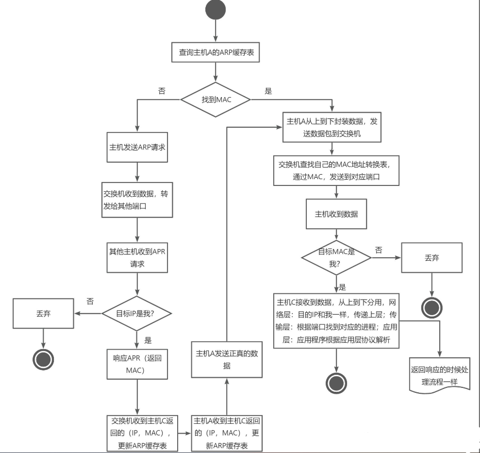
交换机组网

交换机组网

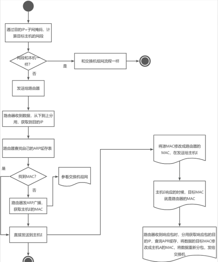
交换机+路由器组网

交换机+路由器组网

广域网

广域网组网
数据转发流程:
1.解析域名,通过DNS协议获取域名对应的百度公网IP。
2.主机A:
通过子网掩码计算目的主机是否在同一网段,如果是同一网段就直接设置目的IP和MAC为目的主机的IP和MAC,表明下一跳的设备就是目的设备,参考交换机组网的处理流程。
如果不是同一网段,就设置目的MAC为网关路由器的MAC(找不到就基于ARP缓存表找)
将源IP和源MAC设置为源主机的IP和MAC
发送数据到交换机
3.交换机:
交换机接收到数据包后,根据目的MAC,在本地维护的MAC地址转换表寻找对应的端口,找到了就直接通过对应端口,发送到相应的设备
如果没找到就进行ARP广播,找到对应的端口,更新到MAC地址转换表中,并通过这个端口发送出去。
不在同一个网段,将数据发送到路由器。
4.路由器:
先下到上分用到网络层
通过NAPT技术将源IP和源port(局域网内源主机的IP和port),修改为路由器的公网ip和port
基于路由功能,根据目的ip,计算出下一跳的设备是哪个,到目的主机更近
从上到下进行封装,将源IP和port修改为路由器的IP和port,修改源MAC修改为路由器的MAC地址,通过ARP缓存表(依据路由功能找的下一跳设备的IP)找到下一跳设备的MAC,修改目的MAC为下一跳设备的MAC地址
5.路途中其他的设备
和(4)中除了第二步之外,其余的基本类似,只需修改目的MAC和源MAC
6.目的主机接收到数据
从下到上进行分用,分用到网络层,目的IP和我一样,交给传输层
分用到传输层:根据目的端口号,将数据报发送至相应的端口,交给对应的进程来处理
分用到应用层:应用程序(百度)根据相应协议来进行解析
7.百度服务器:
从上到下进行封装
将目的IP和port与源IP和port进行交换操作
执行相应的流程,把数据发送给对应主机 ,
返回数据的流程和请求的流程一个逻辑。
数据安全是对数据资产的保护,区别于网络安全:
数据安全,是指通过采取必要措施,确保数据处于有效保护和合法利用的状态,以及具备保障持续安全状态的能力。
数据安全和网络安全有所交集,但却相对独立。网络安全是数据安全的基础。网络安全是基于边界的,边界内就是网络安全要守护的范围。数据安全是没有边界的,数据资产在哪里,数据安全就在哪里。
数据安全是数据要素市场化正常运转的保障:数据安全是数据要素市场化的保障。数据作为生产要素,要产生价值,就需要被使加工、传输、使用。当数据“动”起来的时候,其有效保护和合法利用的状态需要数据安全技术来维持,从而保障市场参与者的权益,促使市场正常运转。中国数据量庞大,数据风险造成损失较大。根据IDC数据,2022年中国产生的数据规模达23.3ZB,全球占比达23%,并有望在2026年超过美国成为全球产生数据最多的国家。数据安全技术能够大大减少数据事故带来的损失。
数据安全更加需要对业务的了解,而不仅仅是基础安全:网络安全更多的是静态、状态性保护。而数据安全是过程性、流动性保护,要和业务紧密结合,了解数据属性,对数据进行有效分级分类,因此要求数据厂商对业务进行深入了解。
数据安全千亿市场,综合性和专业性厂商各显神通:政策明确提出到2025年数据安全产业规模超过1500亿元,年复合增长率超过30%。数据安全产业链参与者主要分为综合性安全厂商和专业数据安全厂商。综合性安全厂商的产品线较全面,销售途径较广。专业数据安全厂商对特定领域业务了解,专攻相应领域的数据安全产品。不论是传统网安巨头还是专业数据安全厂商,都需要转变自我,结合业务与基础网安技术,快速适应市场需求。
国资背景厂商更具备社会信任度:公共数据安全涉及国计民生,数据安全厂商直接接触原始数据,需要统筹发展和安全,兼顾风控和效率,国资背景厂商更具备社会信任度。国资背景厂商在平台、资源、市场、技术、人才等方面具备天然的优势,因此央国企在数据安全建设中承担主力军作用。
上文就是小编为大家整理的数据传输的原理,数据安全包括哪些方面?
版权声明:本文内容由网络用户投稿,版权归原作者所有,本站不拥有其著作权,亦不承担相应法律责任。如果您发现本站中有涉嫌抄袭或描述失实的内容,请联系小编 edito_r@163.com 处理,核实后本网站将在24小时内删除侵权内容。