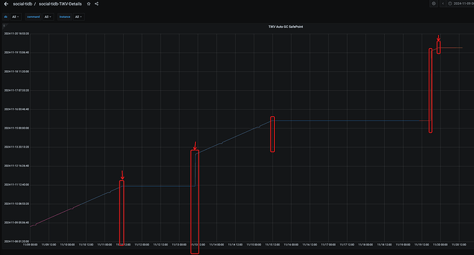
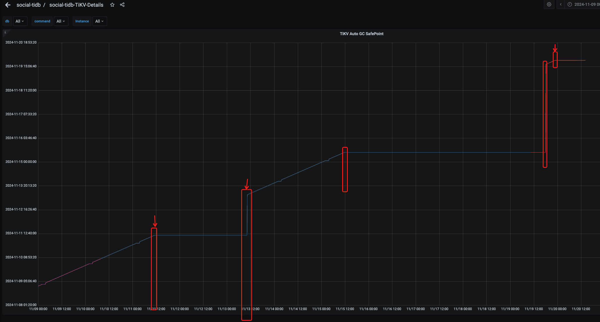
“可以看看 tikv 监控里 gc safepoint 的推进情况是不是有段时间卡住了。” 从监控中还真看到了
但是箭头标记的三个点,是我确定操作变更 系统变量 tidb_gc_enable 的值(数据备份恢复 前后操作)
这个三个点的操作从server日志中是能对应上的。
/data/tidb/log/tidb-2024-11-18T07-44-35.680.log:[2024/11/11 11:10:13.215 +08:00] [INFO] [set.go:127] ["set global var"] [conn=2130437537] [name=tidb_gc_enable] [val=0]
/data/tidb/log/tidb-2024-11-18T07-44-35.680.log:[2024/11/13 10:12:10.196 +08:00] [INFO] [set.go:127] ["set global var"] [conn=2130722101] [name=tidb_gc_enable] [val=1]
/data/tidb/log/tidb.log:[2024/11/19 22:32:00.983 +08:00] [INFO] [set.go:127] ["set global var"] [conn=2131401643] [name=tidb_gc_enable] [val=0]
但是 15号12:10的”停止“操作和 19号 17:50的”恢复“操作,从server日志中也没有找到相关记录,我 确定是没有也那样更新过这个变量的值

