数智福建,4 月 18 日 TiDB 社区邀您一起聊聊政务、地产、新零售、短剧出海的数据库选型指南 & 平凯数据库云服务发布!
其他
其他
官网
其他
商业咨询
其他
文档
其他
论坛
其他
博客
其他
课程
其他
活动
其他
排行榜
其他
TiDB User Group
其他
TiDB 地区组织活动
其他
贡献者专区
其他
社区准则
其他
私信
yiduoyunQ
V7
于 2021-10-15 加入
获赞
60
回答
346
文章
3
徽章
10/94
点亮更多徽章
回答 346
提问 0
文章 3
全部
tikv被标记为slow store,怀疑是raft store cpu 资源不够导致的, 大家多提提意见
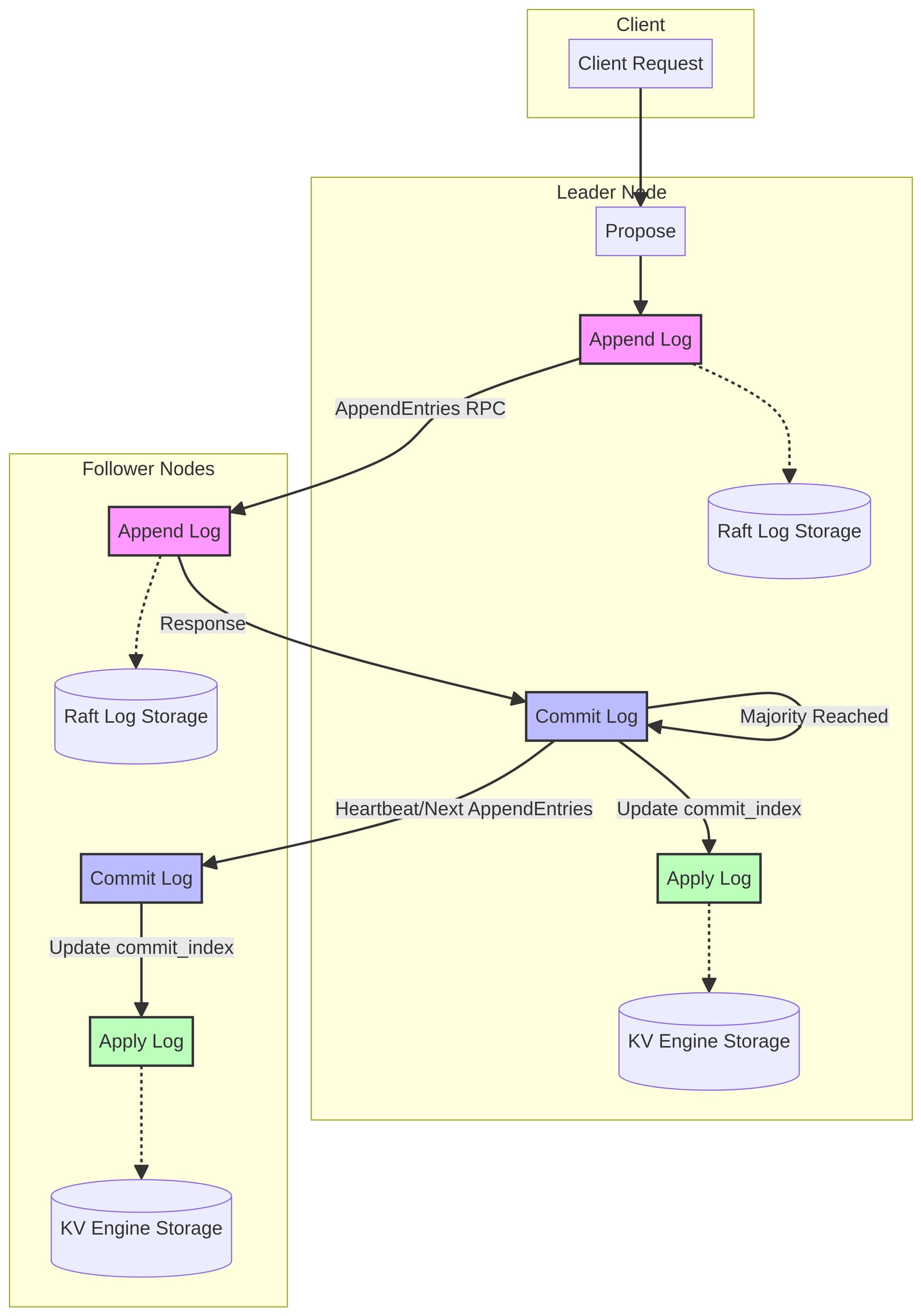
manus.im “tikv raft 的 append log, apply log 和 commit log 的区别,画个图说明“
6 天前
tikv被标记为slow store,怀疑是raft store cpu 资源不够导致的, 大家多提提意见
问题描述里,append 虽然慢了点但应该在合理范围内,commit 慢了几个数量级,主要问题矛盾推测在 leader 和 follower 同步数据
6 天前
tidb社区现在活跃度不高
可能简单的问题都问 AI 了
6 天前
tikv被标记为slow store,怀疑是raft store cpu 资源不够导致的, 大家多提提意见
看下网络流量 by AI
[image]
6 天前
50亿+的表添加索引,大家有做过的没
https://docs.pingcap.com/zh/tidb/stable/tidb-distributed-execution-framework/
25 天前
TiDB Cloud 区分 starter、Essential、Dedicated 三种套餐的目的是什么?
https://docs.pingcap.com/zh/tidbcloud/serverless-faqs/?plan=starter
25 天前
较多的索引选择错误
https://docs.pingcap.com/zh/tidb/stable/sql-plan-replayer/
1 个月前
tidb资源管控怎么给ru
是的,
1 个月前
DDL操作卡死,重启tidbserver无效
#元数据锁的可观测性
1 个月前
5.4到8,如何做实时同步?
https://docs.pingcap.com/zh/tidb/v5.4/ticdc-overview/
1 个月前
rename table卡住,不知道为什么卡
https://docs.pingcap.com/zh/tidb/stable/metadata-lock/
1 个月前
主键primary key(id,sendTm)中的id字段auto_increment转换为auto_random报错
ERROR 8216 (HY000): Invalid auto random: auto_random can only be converted from auto_increment clustered primary key,描述没问题, PRIMARY KEY (id ,sendTm ) 不符合 auto_increment clustered primary key 这个描述
2 个月前
tidb的行存tikv和列存tiflash的同步问题
https://zhuanlan.zhihu.com/p/170016220
[image]
2 个月前
TiDB 是否有办法实现类似 MySQL 流式的办法
# 使用 StreamingResult 流式获取执行结果
这条 sql 会扫到 300w 条数据,tidb 的 tidb_mem_quota_query 改成 20GB 还是不行
TiDB 内存控制文档
检查表里是不是有大字段
2 个月前
lighting导入后其他库出现大量的查询错误
https://docs.pingcap.com/zh/tidb/stable/sql-statement-admin-check-table-index
是不是没开
https://docs.pingcap.com/zh/tidb/stable/tidb-configuration-file/#new_collations_enabled_on_first_bootstrap
2 个月前
Backup 备份如何限制 QPS
api 调用次数? 报错会重试,s3 上限应该很高
2 个月前
数据库链接抖升,如何排查具体是什么链接?
ip 来源找原因,要记录 sql 得企业版开审计,不过 sleep 大概率只是个空闲长链接
2 个月前
TiDB有没有提供docker版本
https://docs.pingcap.com/zh/tidb-in-kubernetes/stable/get-started/
https://github.com/pingcap/tidb-docker-compose
2 个月前
上游Mysql对表进行了truncate操作,下游tidb怎么自动同步到该操作(包含分表合并场景)
「分表合并」不支持,上游分表的 「drop/truncate table」 技术上对应不到下游合并后的 「delete」,上游分表可以直接用「delete」
2 个月前
没有更多内容了